7月26日,山东省科技大会在济南举行,大会对获得2023年度省科学技术奖的项目和人员进行了表彰奖励。省委书记林武出席会议并讲话。

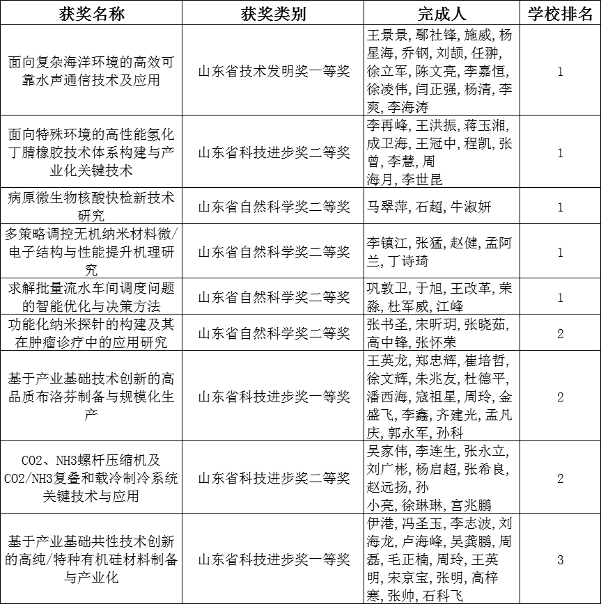
365完美体育共有9项成果获得2023年度山东省科学技术奖。9项成果中365完美体育作为第一完成单位的项目共5项,获批数量较2022年度增长4项,获奖数量和质量取得新突破,其中王景景教授团队的“面向复杂海洋环境的高效可靠水声通信技术及应用”项目荣获山东省技术发明奖一等奖。

2023年度,山东省共授予282个项目(人选)省科学技术奖励,其中科学技术最高奖2人;科学技术青年奖10人;自然科学一等奖3项,二等奖46项;技术发明奖一等奖13项,二等奖17项;科技进步奖特等奖3项,一等奖40项,二等奖143项;国际科学技术合作奖5人。
近年来,学校以国家战略需求为导向,持续推动有组织教学科研,建设高质量教育体系、探索完善科技创新体系,加强政产学研融合,激励多主体、全要素的协同创新,学校科技创新能力不断提升,涌现了一批高水平科研成果。学校科技处等部门开展精准服务,紧扣科研成果的培育、熟化、推荐等工作环节,通过培训、辅导、跟踪等方式,着力推进学校科研成果奖励工作的高质量发展。